
“岳阳某生物公司侵权获利至少23749224元。”
2024年2月22日,中国裁判文书网更新“美国某公司、岳阳某生物科技公司等侵害发明专利权纠纷民事二审民事判决书”。判决书显示,最高人民法院在2023年对该案做出终审判决,判赔金额2000万元。
1
诉讼爆发,涉案金额2000万元
2017年10月25日,美国某公司在上海知识产权法院(下称“一审法院”)发起专利侵权诉讼,指控岳阳某生物科技公司(以下简称“岳阳某生物公司”)、宜昌某药业公司侵犯其第200480036105.7号名称为“内切葡聚糖酶STCE和含有内切葡聚糖酶的纤维素酶配制品”的发明专利,美国某公司请求法院判令:
1.二被告立即停止侵害涉案专利的行为,即岳阳某生物公司立即停止许诺销售、销售侵权产品,宜昌某药业公司立即停止制造、使用、许诺销售、销售侵权产品;
2.岳阳某生物公司立即销毁未出售的侵权产品,宜昌某药业公司立即销毁制造侵权产品的专用设备以及未出售的侵权产品;
3.二被告共同赔偿美国某公司经济损失100万元;
4.二被告共同赔偿美国某公司为制止侵权行为支出的合理开支5万元。
一审审理中,原告美国某公司明确其在本案中主张的涉案专利权的保护范围为权利要求1、11,被诉侵权产品的型号为GC-66、GC-99、GC-863、GC-16、LS-68、LS-98、LS-868、LE-14、SE-8、N-11。此外,原告将变更诉讼请求3为判令二被告共同赔偿美国某公司经济损失1850万元,变更诉讼请求4为判令二被告共同赔偿原告为制止侵权行为支出的合理费用150万元。
2
提起上诉,二审判赔较一审多900万元
2021年5月31日,一审法院就该案件做出一审判决,判决金额合计1100万元:
1.二被告立即停止对涉案发明专利专利权的侵害;
2.被告宜昌某药业公司赔偿原告经济损失人民币1000万元及合理开支人民币100万元,被告岳阳某生物公司对前述赔偿金额在人民币750万元范围内承担连带责任;
3.驳回原告美国某公司的其余诉讼请求。
随后,原被告双方均不服一审判决向最高院提起上诉。原告美国某公司的上诉请求主要为二被告销毁库存的侵权产品,及改判二被告共同赔偿原告经济损失、维权合理开支合计2000万元。被告岳阳某生物公司上诉请求为撤销一审判决第一项、第二项,改判驳回美国某公司的全部诉讼请求或发回重审;一、二审诉讼费由美国某公司承担。被告宜昌某药业公司上诉请求为撤销一审判决,并依法改判。
在二审中,法院认为依据在案证据,不能将美国某公司主张的所有型号的纤维素酶或宜昌某药业公司生产的所有纤维素酶都认定为侵权产品,但可以认定涉案侵权产品的范围包括但不限于GC-66/99/863、LS-68/98/868型号的产品。
此外,最高院根据宜昌某药业公司提供的部分产品型号的财务账册,认定岳阳某生物公司在2016年5月至2021年3月期间,对GC-66、GC-99、LS-68、LS-98四种型号产品的最低销售收入应为197910204元(约2亿),侵权获利至少23749224元(约2375万),超出了美国某公司在本案中主张的经济损失数额。

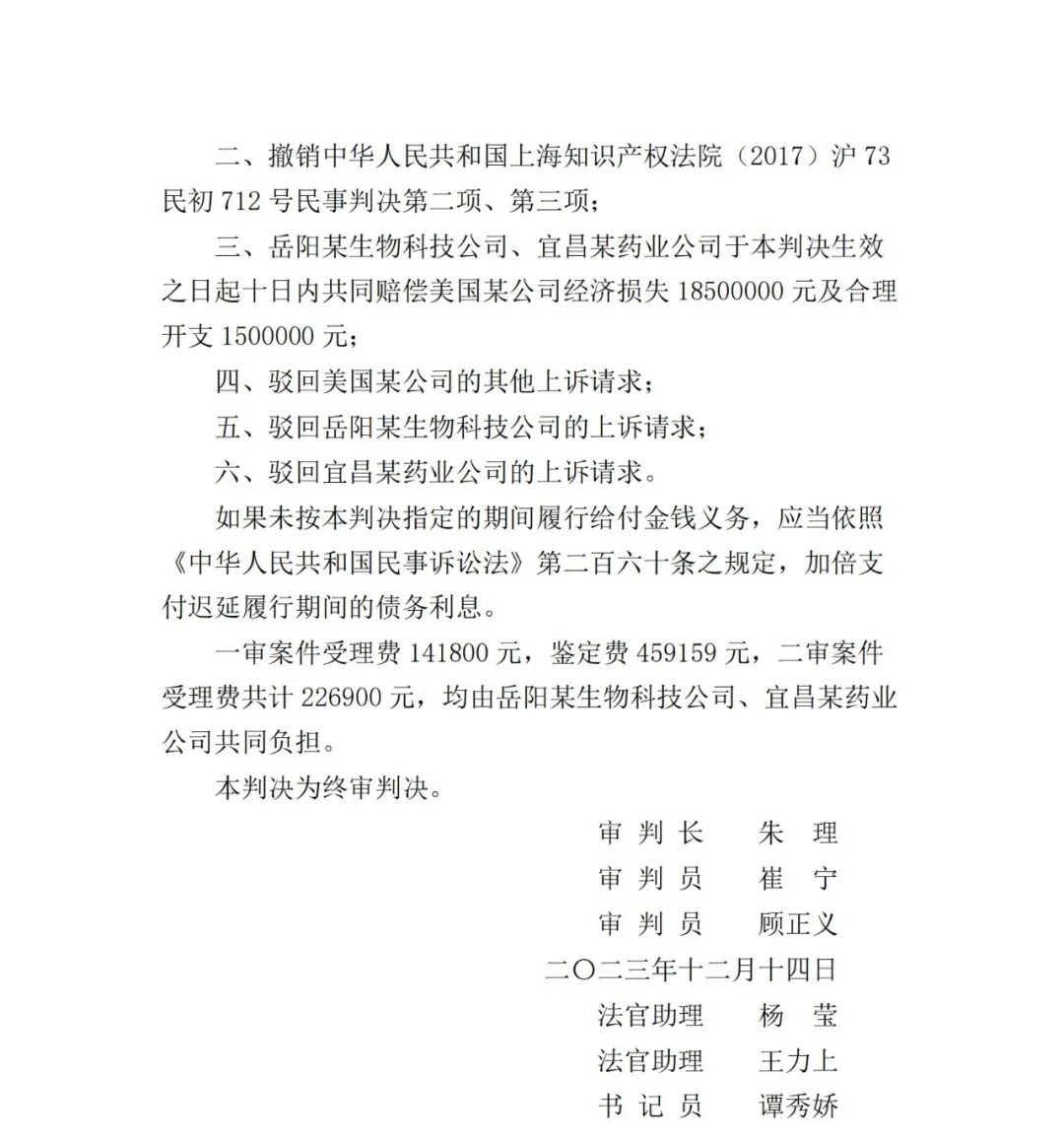
2023年12月14日,最高院对该案做出的二审终审判决,对美国某公司关于经济损失的诉讼请求予以全额支持。同时,最高院认为一审判决认定事实基本清楚,适用法律存在错误,应予部分改判。
在终审判决中,最高院维持了一审法院的第一项判决,撤销一审法院的第二、三项判决,判令二被告共同赔偿美国某公司经济损失1850万元及合理开支150万元,并驳回美国某公司的其他上诉请求,驳回二被告的上诉请求。

3
提起无效,专利三次被维持有效
据悉,日本某株式会社为涉案专利的专利权人,美国某公司经日本某株式会社许可取得涉案专利的排他许可和授权。
2017年7月4日,日本某株式会社出具声明载明,其获知了上述专利诉讼情况,日本某株式会社决定不就上述侵权行为对任何第三方侵权人(或将来出现的其他侵权人)采取任何法律措施,美国某公司有权就该专利侵权向该等第三方采取一切法律措施。
国家知识产权局查询显示,在双方诉讼爆发后,涉案专利一次被自然人程某、两次被被告宜昌某药业公司提起无效审查申请。国知局分别在2018、2021、2022年出具了关于涉案专利的无效审查决定,涉案专利在经过多轮挑战后仍旧维持有效。

据悉,本案周期长、取证难、维权难,证据较多、事实及案情较为复杂,侵权行为有一定的隐蔽性,并有较强的专业性,参与办案人员多,工作量巨大。诉讼前后经过6年多的时间,最终于去年年末尘埃落定。
附:判决书全文

































































(原标题:终审判赔2000万!中美医药领域6年专利纠纷尘埃落定)




往期精选


关于我们