

组委会
主办单位:
深圳市工程师联合会
深圳市企业科技创新促进会
知闻咨询
承办单位
广东商标协会创新创意专业委员会
知产荟萃
注:报名早鸟优惠通道将于本月15日截止,论坛火热招募中,如果您觉得自己所擅长方向跟本次主题相关,或者您有独到的见解想要与大家分享,欢迎与我们联系...
期待与您共启盛会,快来参与吧 !

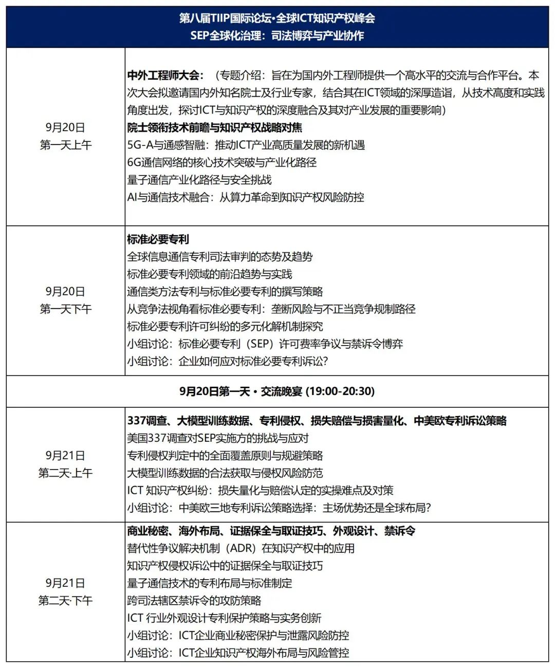
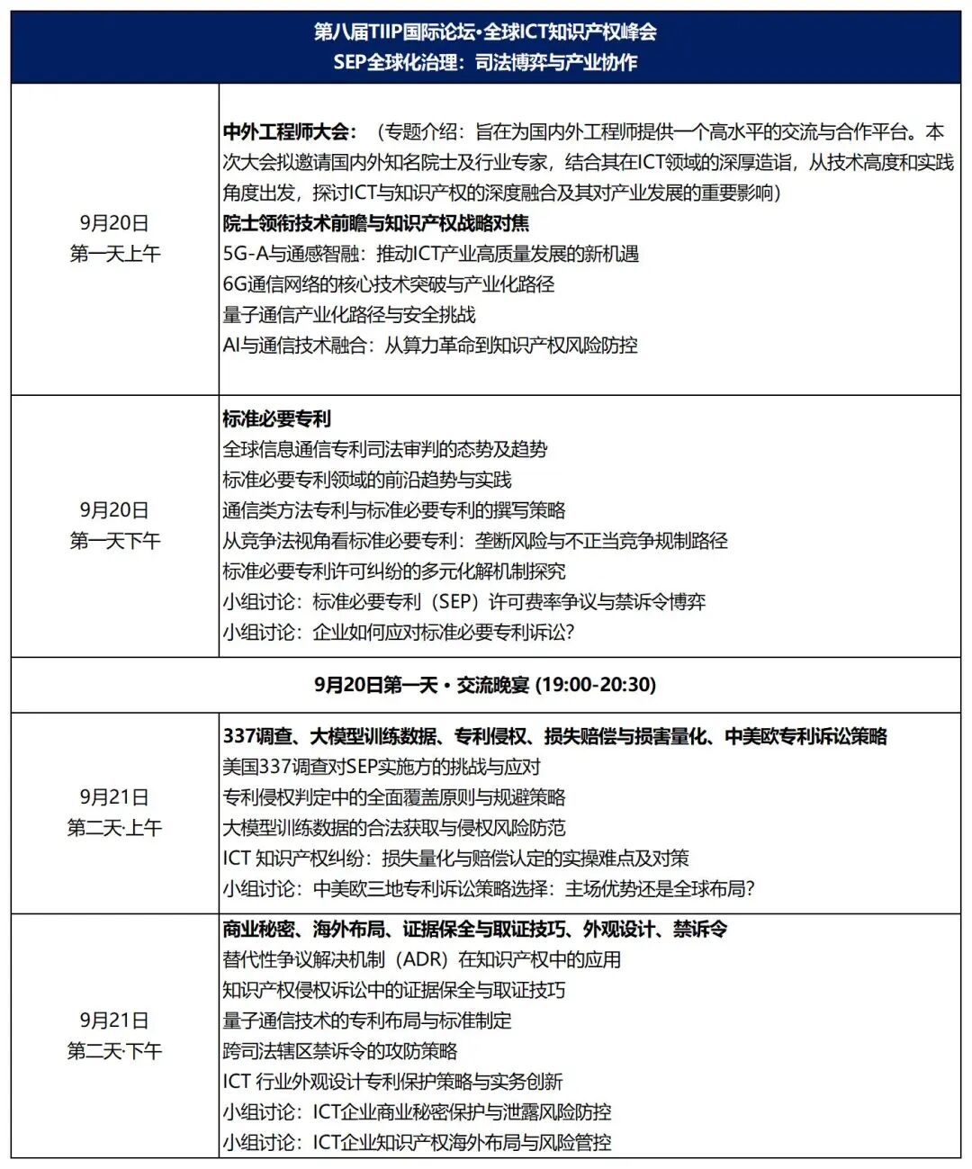
*以上为初拟议题,最终发言主题会根据嘉宾有所调整,最终解释权归组委会。
拟邀企业Proposed Invite
向上滑动阅览
部分拟邀企业 |
华为技术有限公司 |
中兴通讯股份有限公司 |
富士康科技集团有限公司 |
维沃移动通信有限公司 |
海能达通信股份有限公司 |
深圳市科思科技股份有限公司 |
广州海格通信集团股份有限公司 |
深圳光启高等理工研究院 |
TCL华星光电技术有限公司 |
深圳优博讯科技股份有限公司 |
深圳中兴新材技术股份有限公司 |
中兴新能源科技有限公司 |
广东国腾量子科技有限公司 |
深圳量旋科技有限公司 |
中电科普天科技股份有限公司 |
广东通宇通讯股份有限公司 |
纳思达股份有限公司 |
广州华多网络科技有限公司 |
广东宽普科技有限公司 |
深圳达实智能股份有限公司 |
中国电信股份有限公司广东分公司 |
中国移动通信集团广东有限公司广州分公司 |
深圳市智微智能科技股份有限公司 |
深圳市韵达速递有限公司 |
荣耀终端股份有限公司 |
理想(中国)科学工业有限公司 |
腾讯科技(深圳)有限公司 |
平安科技(深圳)有限公司 |
深圳市大疆创新科技有限公司 |
云从科技集团股份有限公司 |
科大讯飞华南有限公司 |
大族激光科技产业集团股份有限公司 |
深圳市朗科科技股份有限公司 |
深圳市迅雷网络技术有限公司 |
深圳云天励飞技术股份有限公司 |
金蝶软件(中国)有限公司 |
深圳京东方智慧科技有限公司 |
深圳美团科技有限公司 |
云鲸智能创新(深圳)有限公司 |
深圳市商汤科技有限公司 |
广州汽车集团股份有限公司 |
比亚迪股份有限公司 |
广州小鹏汽车科技有限公司 |
深圳小鹏汽车科技有限公司 |
广州文远知行科技有限公司 |
盛纬伦(深圳)通信技术有限公司 |
深圳市捷顺科技实业股份有限公司 |
深圳光峰科技股份有限公司 |
广东长安集团公司 |
广东小米科技有限责任公司 |
深圳市吉利优行科技有限公司 |
美的集团股份有限公司 |
格力电器股份有限公司 |
海信家电集团股份有限公司 |
TCL科技集团股份有限公司 |
创维集团有限公司 |
深圳市远望谷信息技术股份有限公司 |
深圳创维数字技术有限公司 |
日海智能科技股份有限公司 |
深圳市广和通无线股份有限公司 |
深圳市三木智能技术有限公司 |
广东格兰仕集团有限公司 |
深圳开鸿数字产业发展有限公司 |
小米科技有限责任公司 |
紫光展锐 |
紫光展锐(上海)科技有限公司 |
上海晶丰明源半导体 |
富士康工业互联网股份 |
美的集团 |
小鹏汽车科技有限公司 |
中国移动通信集团公司 |
苏州敏芯微电子技术股份有限公司 |
寒武纪科技 |
北京北方华创微电子装备有限公司 |
暨南大学 |
北京芯愿景软件技术股份有限公司 |
TCL实业控股股份有限公司 |
TCL集团 |
长虹集团 |
爱立信 |
海信集团 |
珠海市魅族科技有限公司 |
索尼 |
联想 |
商汤科技 |
寒武纪 |
海尔优家智能科技(北京)有限公司 |
海尔 |
中微半导体设备公司 |
京信通信技术(广州)有限公司 |
京信通信集团-京信网络系统股份有限公司 |
中国通信信息研究院 |
三安光电 |
世界知识产权组织(WIPO) |
深圳传音控股股份有限公司 |
中芯国际 |
北京国双科技有限公司 |
三星中国 |
湖北星纪魅族集团 |
百度集团 |
科沃斯机器人股份有限公司 |
新华三集团 |
通富微电子股份有限公司 |
网宿科技 |
四川长虹电器股份有限公司 |
VIALICENSINGCORPORATION |
京东方科技 |
阿里巴巴 |
腾讯公司 |
海康威视 |
比亚迪 |
深圳超多维 |
上海蔚来汽车有限公司 |
诺基亚贝尔 |
诺基亚 |
大众汽车公司 |
英特尔(中国)有限公司 |
壁仞科技 |
闻泰科技股份有限公司 |
华润微电子有限公司 |
深圳基本半导体有限公司 |
东旭集团有限公司 |
吉利汽车集团 |
深圳绿米联创科技有限公司 |
华为技术有限公司 |
... |
合作咨询Contact Us
本届论坛火热报名中,媒体/参会/赞助/发言/晚宴等多样合作形式垂询合作!
盛邀智能终端(含智能手机、智能穿戴设备等)5G/6G通信、云计算、大数据、人工智能、物联网、芯片半导体、软件与信息服务、网络安全等 ICT 产业领域的IPR、法务工作者,以及司法界、律师界的各位同仁拨冗出席大会,共探前沿技术知识产权保护之道,共绘产业创新发展蓝图。

(预报名通道)

( 小助手微信 )
扫码填写报名信息,我们将发送会议详情至您的邮箱
我们诚挚邀请律所及服务机构参与论坛,演讲、圆桌讨论、展位等市场推广机会。我们期待与您携手合作,如有任何疑问和合作契机,敬请随时与我们联系。
1 | 主旨发言+高峰主持: 体现企业战略及企业文化的最佳形式; |
2 | 联席冠名+标准展位: 展示企业品牌形象及产品的精准推广; |
3 | 会前研讨+私人订制: 满足企业个性化需求的最佳合作模式; |
联系方式
联系人:Skylar JIANG 姜女士
手机Tel: (86 21) 18132054181
邮箱E-mail: skylar.jiang@zwcmm.com
系列活动
精彩回顾
REVIEW TIME




(点击图片 进一步查看)
关于我们 About Us



关于我们:
青岛知闻商务咨询有限公司(简称“知闻咨询”)知闻咨询是一家国际会务管理服务机构,致力于通过行业峰会搭建产学研交流平台,推动知识共享与技术创新。
核心业务:
1:行业峰会与知识传播
公司专注于低空经济及化工、医药、新材料、ICT等行业知识产权领域会议,主办并承办国际高峰论坛与行业峰会,汇聚全球专家、学者及企业代表,分享前沿研究成果与技术实践,促进跨界合作与行业发展。
可为客户提供年会策划(平面设计,会议活动物料制作)、舞美设备租赁、会展特装设计及搭建(3D效果图)摄影摄像、会议直播、企业宣传片拍摄等多维度服务。
旗下新媒体品牌“知产荟萃”聚焦知识产权领域,提供行业资讯与交流平台,推动创新成果转化
2:专利翻译支持
与战略合作伙伴海普思专利翻译HYPS深度协作,提供覆盖60+语种的PCT/巴黎公约递交文件的专利翻译、法律文件、诉讼文书及口译服务,译文经当地所审核可直接递交当地PTO,翻译资质获法院及国际机构认可。 (联络人:肖然15264201168,VX同号)

2025年更多行业内活动,请关注知产荟萃官方微信公众号
